วิธีปรับแอปการชำระเงินบนเว็บให้เข้ากับ Web Payments และมอบประสบการณ์การใช้งานที่ดีขึ้นแก่ลูกค้า
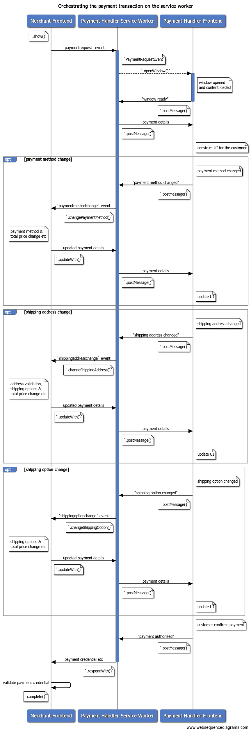
เมื่อแอปการชำระเงินบนเว็บได้รับคำขอการชำระเงินและเริ่มธุรกรรมการชำระเงิน Service Worker จะทำหน้าที่เป็นฮับสำหรับการสื่อสารระหว่างผู้ขายกับแอปการชำระเงิน โพสต์นี้จะอธิบายวิธีที่แอปการชำระเงินส่งข้อมูลเกี่ยวกับวิธีการชำระเงิน ที่อยู่สำหรับการจัดส่ง หรือข้อมูลติดต่อไปยังผู้ขายโดยใช้ Service Worker
แจ้งให้ผู้ขายทราบ
คุณควรแจ้งให้ผู้ขายทราบถึงการเปลี่ยนแปลงต่อไปนี้
การเปลี่ยนวิธีการชำระเงิน
แอปการชำระเงินรองรับเครื่องมือการชำระเงินหลายรายการด้วยวิธีการชำระเงินที่แตกต่างกันได้
| ลูกค้า | วิธีการชำระเงิน | เครื่องมือการชำระเงิน |
|---|---|---|
| A | ผู้ออกบัตรเครดิต 1 | ****1234 |
| ผู้ออกบัตรเครดิต 1 | ****4242 |
|
| ธนาคาร X | ******123 |
|
| B | ผู้ออกบัตรเครดิต 2 | ****5678 |
| ธนาคาร X | ******456 |
ตัวอย่างเช่น ในตารางด้านบน กระเป๋าเงินบนเว็บของลูกค้า ก. มีบัตรเครดิต 2 ใบและบัญชีธนาคาร 1 บัญชีที่ลงทะเบียนไว้ ในกรณีนี้ แอปจะจัดการเครื่องมือการชำระเงิน 3 รายการ (****1234, ****4242, ******123) และวิธีการชำระเงิน 2 รายการ (ผู้ออกบัตรเครดิต 1 และธนาคาร X) ในธุรกรรมการชำระเงิน แอปการชำระเงิน
สามารถให้ลูกค้าเลือกเครื่องมือการชำระเงินรายการใดรายการหนึ่งและใช้เพื่อชำระเงิน
ให้ผู้ขายได้
แอปการชำระเงินสามารถแจ้งให้ผู้ขายทราบว่าลูกค้าเลือกวิธีการชำระเงินใดก่อนที่จะส่งการตอบกลับการชำระเงินทั้งหมด ซึ่งจะเป็นประโยชน์เมื่อผู้ขายต้องการเรียกใช้แคมเปญส่วนลดสำหรับแบรนด์วิธีการชำระเงินที่เฉพาะเจาะจง เป็นต้น
Payment Handler API ช่วยให้แอปการชำระเงินส่งเหตุการณ์ "การเปลี่ยนวิธีการชำระเงิน"
ไปยังผู้ขายผ่าน Service Worker เพื่อแจ้งตัวระบุวิธีการชำระเงินใหม่ได้
Service Worker ควรเรียกใช้
PaymentRequestEvent.changePaymentMethod() พร้อมข้อมูลวิธีการชำระเงินใหม่
แอปการชำระเงินสามารถส่งออบเจ็กต์ methodDetails เป็นอาร์กิวเมนต์ที่ 2 ที่ไม่บังคับ
สำหรับ PaymentRequestEvent.changePaymentMethod() ได้ ออบเจ็กต์นี้อาจมี
รายละเอียดวิธีการชำระเงินที่กำหนดเองซึ่งผู้ขายต้องใช้เพื่อประมวลผลเหตุการณ์
การเปลี่ยนแปลง
[payment handler] service-worker.js
…
// Received a message from the frontend
self.addEventListener('message', async e => {
let details;
try {
switch (e.data.type) {
…
case 'PAYMENT_METHOD_CHANGED':
const newMethod = e.data.paymentMethod;
const newDetails = e.data.methodDetails;
// Redact or check that no sensitive information is passed in
// `newDetails`.
// Notify the merchant of the payment method change
details =
await payment_request_event.changePaymentMethod(newMethod, newDetails);
…
เมื่อผู้ขายได้รับเหตุการณ์ paymentmethodchange จาก Payment
Request API ผู้ขายจะอัปเดตรายละเอียดการชำระเงินและตอบกลับด้วยออบเจ็กต์
PaymentDetailsUpdate
ได้
[merchant]
request.addEventListener('paymentmethodchange', e => {
if (e.methodName === 'another-pay') {
// Apply $10 discount for example.
const discount = {
label: 'special discount',
amount: {
currency: 'USD',
// The value being string complies the spec
value: '-10.00'
}
};
let total = 0;
details.displayItems.push(discount);
for (let item of details.displayItems) {
total += parseFloat(item.amount.value);
}
// Convert the number back to string
details.total.amount.value = total.toString();
}
// Pass a promise to `updateWith()` and send updated payment details
e.updateWith(details);
});
เมื่อผู้ขายตอบกลับ สัญญาว่า
PaymentRequestEvent.changePaymentMethod()
จะส่งคืนจะได้รับการแก้ไขด้วยออบเจ็กต์
PaymentRequestDetailsUpdate
[payment handler] service-worker.js
…
// Notify the merchant of the payment method change
details = await payment_request_event.changePaymentMethod(newMethod, newDetails);
// Provided the new payment details,
// send a message back to the frontend to update the UI
postMessage('UPDATE_REQUEST', details);
break;
…
ใช้ออบเจ็กต์เพื่ออัปเดต UI ในส่วนหน้า ดูแสดงรายละเอียดการชำระเงินที่อัปเดตแล้ว
เปลี่ยนที่อยู่สำหรับจัดส่ง
แอปการชำระเงินสามารถระบุที่อยู่จัดส่งของลูกค้าให้ผู้ขายเป็นส่วนหนึ่ง ของธุรกรรมการชำระเงินได้
ซึ่งเป็นประโยชน์สำหรับผู้ขายเนื่องจากสามารถมอบหมายการรวบรวมที่อยู่ให้กับแอปการชำระเงินได้ และเนื่องจากข้อมูลที่อยู่จะระบุในรูปแบบข้อมูลมาตรฐาน ผู้ขายจึงคาดหวังที่จะได้รับที่อยู่จัดส่งในโครงสร้างที่สอดคล้องกันได้
นอกจากนี้ ลูกค้ายังลงทะเบียนข้อมูลที่อยู่กับแอปการชำระเงินที่ต้องการและนำไปใช้ซ้ำกับผู้ขายรายอื่นได้ด้วย
แอปการชำระเงินสามารถแสดง UI เพื่อแก้ไขที่อยู่จัดส่งหรือเลือกข้อมูลที่อยู่ที่ลงทะเบียนไว้ล่วงหน้าสำหรับลูกค้าในธุรกรรมการชำระเงิน เมื่อกำหนดที่อยู่จัดส่งชั่วคราว แอปการชำระเงินจะแจ้งให้ผู้ขายทราบข้อมูลที่อยู่ซึ่งมีการปกปิดบางส่วน ซึ่งจะช่วยให้ผู้ขายได้รับประโยชน์หลายประการ ดังนี้
- ผู้ขายสามารถพิจารณาได้ว่าลูกค้ามีคุณสมบัติตรงตามข้อจำกัดระดับภูมิภาค ในการจัดส่งสินค้าหรือไม่ (เช่น ภายในประเทศเท่านั้น)
- ผู้ขายสามารถเปลี่ยนรายการตัวเลือกการจัดส่งตามภูมิภาคของ ที่อยู่สำหรับจัดส่งได้ (เช่น การจัดส่งระหว่างประเทศแบบธรรมดาหรือแบบด่วน)
- ผู้ขายสามารถใช้ค่าจัดส่งใหม่ตามที่อยู่และอัปเดต ราคารวมได้
Payment Handler API ช่วยให้แอปการชำระเงินส่งเหตุการณ์ "เปลี่ยนที่อยู่จัดส่ง" ไปยังผู้ขายจาก Service Worker เพื่อแจ้งที่อยู่จัดส่งใหม่ได้ Service Worker ควรเรียกใช้
PaymentRequestEvent.changeShippingAddress()
ด้วยออบเจ็กต์ที่อยู่ใหม่
[payment handler] service-worker.js
...
// Received a message from the frontend
self.addEventListener('message', async e => {
let details;
try {
switch (e.data.type) {
…
case 'SHIPPING_ADDRESS_CHANGED':
const newAddress = e.data.shippingAddress;
details =
await payment_request_event.changeShippingAddress(newAddress);
…
คำสำคัญ: ที่อยู่ที่ปิดบัง ในกรณีนี้ คุณไม่จำเป็นต้องแจ้งที่อยู่จัดส่งแบบเต็มแก่ผู้ขาย และอาจเสี่ยงต่อความเป็นส่วนตัวของลูกค้า ผู้ขายจะได้รับเฉพาะส่วนของที่อยู่ที่จำเป็นต่อการกำหนดค่าจัดส่ง โดยเฉพาะอย่างยิ่ง เบราว์เซอร์จะล้างช่อง organization, phone, recipient, addressLine จากที่อยู่ที่แอปการชำระเงินระบุไว้ก่อนที่จะเรียกใช้เหตุการณ์ shippingaddresschange ใน DOM ของผู้ขาย
ผู้ขายจะได้รับshippingaddresschange เหตุการณ์จาก Payment
Request API เพื่อให้ตอบกลับด้วย PaymentDetailsUpdate ที่อัปเดตแล้วได้
[merchant]
request.addEventListener('shippingaddresschange', e => {
// Read the updated shipping address and update the request.
const addr = request.shippingAddress;
const details = getPaymentDetailsFromShippingAddress(addr);
// `updateWith()` sends back updated payment details
e.updateWith(details);
});
เมื่อผู้ขายตอบกลับ Promise
PaymentRequestEvent.changeShippingAddress()
ที่ส่งคืนจะได้รับการแก้ไขด้วยออบเจ็กต์
PaymentRequestDetailsUpdate
[payment handler] service-worker.js
…
// Notify the merchant of the shipping address change
details = await payment_request_event.changeShippingAddress(newAddress);
// Provided the new payment details,
// send a message back to the frontend to update the UI
postMessage('UPDATE_REQUEST', details);
break;
…
ใช้ออบเจ็กต์เพื่ออัปเดต UI ในส่วนหน้า ดูแสดงรายละเอียดการชำระเงินที่อัปเดตแล้ว
แจ้งให้ผู้ขายทราบถึงการเปลี่ยนแปลงตัวเลือกการจัดส่ง
ตัวเลือกการจัดส่งคือวิธีการนำส่งที่ผู้ขายใช้ในการจัดส่งสินค้าที่ลูกค้าซื้อไปยังลูกค้า ตัวเลือกการจัดส่งโดยทั่วไปมีดังนี้
- จัดส่งฟรี
- การจัดส่งแบบด่วน
- การจัดส่งระหว่างประเทศ
- การจัดส่งระหว่างประเทศแบบพรีเมียม
โดยแต่ละอย่างจะมีค่าใช้จ่ายของตัวเอง โดยปกติแล้ว วิธีการและตัวเลือกที่เร็วกว่าจะมีราคาแพงกว่า
ผู้ขายที่ใช้ Payment Request API สามารถมอบสิทธิ์การเลือกนี้ให้กับแอปการชำระเงินได้ แอปการชำระเงินสามารถใช้ข้อมูลเพื่อสร้าง UI และให้ลูกค้าเลือกตัวเลือกการจัดส่งได้
รายการตัวเลือกการจัดส่งที่ระบุใน Payment Request API ของผู้ขายจะ
ส่งต่อไปยัง Service Worker ของแอปการชำระเงินเป็นพร็อพเพอร์ตี้ของ
PaymentRequestEvent
[merchant]
const request = new PaymentRequest([{
supportedMethods: 'https://bobbucks.dev/pay',
data: { transactionId: '****' }
}], {
displayItems: [{
label: 'Anvil L/S Crew Neck - Grey M x1',
amount: { currency: 'USD', value: '22.15' }
}],
shippingOptions: [{
id: 'standard',
label: 'Standard',
amount: { value: '0.00', currency: 'USD' },
selected: true
}, {
id: 'express',
label: 'Express',
amount: { value: '5.00', currency: 'USD' }
}],
total: {
label: 'Total due',
amount: { currency: 'USD', value : '22.15' }
}
}, { requestShipping: true });
แอปการชำระเงินจะแจ้งให้ผู้ขายทราบว่าลูกค้าเลือกตัวเลือกการจัดส่งใด ซึ่งเป็นสิ่งสำคัญสำหรับทั้งผู้ขายและลูกค้า เนื่องจาก การเปลี่ยนตัวเลือกการจัดส่งจะเปลี่ยนราคารวมด้วย ผู้ขายต้อง ทราบราคาล่าสุดเพื่อใช้ในการยืนยันการชำระเงินในภายหลัง และ ลูกค้าก็ต้องทราบถึงการเปลี่ยนแปลงนี้ด้วย
Payment Handler API ช่วยให้แอปการชำระเงินส่งเหตุการณ์ "เปลี่ยนตัวเลือกการจัดส่ง" ไปยังผู้ขายจาก Service Worker ได้ Service Worker ควร
เรียกใช้
PaymentRequestEvent.changeShippingOption()
ด้วยรหัสตัวเลือกการจัดส่งใหม่
[payment handler] service-worker.js
…
// Received a message from the frontend
self.addEventListener('message', async e => {
let details;
try {
switch (e.data.type) {
…
case 'SHIPPING_OPTION_CHANGED':
const newOption = e.data.shippingOptionId;
details =
await payment_request_event.changeShippingOption(newOption);
…
ผู้ขายจะได้รับเหตุการณ์ shippingoptionchange จาก Payment
Request API ผู้ขายควรใช้ข้อมูลดังกล่าวเพื่ออัปเดตราคารวม
จากนั้นตอบกลับด้วย PaymentDetailsUpdate ที่อัปเดตแล้ว
[merchant]
request.addEventListener('shippingoptionchange', e => {
// selected shipping option
const shippingOption = request.shippingOption;
const newTotal = {
currency: 'USD',
label: 'Total due',
value: calculateNewTotal(shippingOption),
};
// `updateWith()` sends back updated payment details
e.updateWith({ total: newTotal });
});
เมื่อผู้ขายตอบกลับ สัญญาว่า
PaymentRequestEvent.changeShippingOption()
จะส่งคืนจะได้รับการแก้ไขด้วยออบเจ็กต์
PaymentRequestDetailsUpdate
[payment handler] service-worker.js
…
// Notify the merchant of the shipping option change
details = await payment_request_event.changeShippingOption(newOption);
// Provided the new payment details,
// send a message back to the frontend to update the UI
postMessage('UPDATE_REQUEST', details);
break;
…
ใช้ออบเจ็กต์เพื่ออัปเดต UI ในส่วนหน้า ดูแสดงรายละเอียดการชำระเงินที่อัปเดตแล้ว
แสดงรายละเอียดการชำระเงินที่อัปเดตแล้ว
เมื่อผู้ขายอัปเดตรายละเอียดการชำระเงินเสร็จแล้ว สัญญาที่ส่งคืนจาก .changePaymentMethod(), .changeShippingAddress() และ .changeShippingOption() จะได้รับการแก้ไขด้วยออบเจ็กต์ PaymentRequestDetailsUpdate ทั่วไป
ตัวแฮนเดิลการชำระเงินสามารถใช้ผลลัพธ์เพื่อแสดงราคารวมและตัวเลือกการจัดส่งที่อัปเดตแล้วใน UI
ผู้ขายอาจแสดงข้อผิดพลาดด้วยเหตุผลต่อไปนี้
- ระบบไม่ยอมรับวิธีการชำระเงิน
- ที่อยู่ในการจัดส่งอยู่นอกภูมิภาคที่รองรับ
- ที่อยู่จัดส่งมีข้อมูลที่ไม่ถูกต้อง
- เลือกตัวเลือกการจัดส่งสำหรับที่อยู่จัดส่งที่ระบุไม่ได้ หรือ อาจมีสาเหตุอื่นๆ
ใช้พร็อพเพอร์ตี้ต่อไปนี้เพื่อแสดงสถานะข้อผิดพลาด
error: สตริงข้อผิดพลาดที่มนุษย์อ่านได้ นี่คือสตริงที่ดีที่สุดที่จะแสดง ต่อลูกค้าshippingAddressErrors:AddressErrorsออบเจ็กต์ที่มีสตริงข้อผิดพลาดแบบละเอียดต่อพร็อพเพอร์ตี้ที่อยู่ ซึ่งมีประโยชน์มากหากคุณต้องการเปิดแบบฟอร์มที่ให้ลูกค้าแก้ไขที่อยู่ และคุณต้องนำลูกค้าไปยังช่องที่ไม่ถูกต้องโดยตรงpaymentMethodErrors: ออบเจ็กต์ข้อผิดพลาดเฉพาะวิธีการชำระเงิน คุณขอให้ ผู้ขายระบุข้อผิดพลาดที่มีโครงสร้างได้ แต่ผู้เขียนข้อกำหนดการชำระเงินบนเว็บ แนะนำให้ใช้สตริงแบบง่าย
โค้ดตัวอย่าง
ตัวอย่างโค้ดส่วนใหญ่ที่คุณเห็นในเอกสารนี้เป็นข้อความที่คัดลอกมาจากแอปพลิเคชันตัวอย่าง
วิธีลองใช้
- ไปที่ https://paymentrequest-demo.glitch.me/
- ไปที่ด้านล่างสุดของหน้า
- กดเพิ่มปุ่มชำระเงิน
- ป้อน
https://paymenthandler-demo.glitch.meลงในช่องตัวระบุวิธีการชำระเงิน - กดปุ่มชำระเงินข้างช่อง